电动汽车在高速行驶中突然起火,手机在口袋中无故发烫,这些困扰我们多年的电池安全隐患,终于在固态电池技术突破的曙光中看到了解决的希望。截至今年5月,全球固态电池关键技术专利申请量为20798项,其中中国有7640项,占比达36.7%;近5年,我国固态电池全球专利申请量年均增长20.8%,增速位列全球第一。
电动汽车在高速行驶中突然起火,手机在口袋中无故发烫,这些困扰我们多年的电池安全隐患,终于在固态电池技术突破的曙光中看到了解决的希望。
截至今年5月,全球固态电池关键技术专利申请量为20798项,其中中国有7640项,占比达36.7%;近5年,我国固态电池全球专利申请量年均增长20.8%,增速位列全球第一。
这场静悄悄的技术革命正在重塑能源存储行业的未来图景。
01
什么是固态电池?为什么它被称为能源存储的“圣杯”?
固态电池与传统锂电池的根本区别在于电解质的形态。传统电池使用液态有机电解质,而固态电池采用固态电解质材料。这一改变虽然听起来简单,却带来了电池性能的质的飞跃。
固态电池的核心优势体现在三个维度:安全方面革命性提升、能量密度大幅增加和循环寿命显著延长。
安全方面,传统锂电池的液态电解质易燃易爆,在受损或过热情况下容易引发火灾。相比之下,固态电解质不可燃,从根本上消除了电池自燃的风险。日本丰田公司的测试数据显示,其固态电池样品在针刺实验中完全没有出现起火现象。
能量密度方面,固态电池的能量密度有望突破500Wh/kg,部分新型固态电池的能量密度已超过600Wh/kg,显示出其在电池技术中的巨大潜力,远超当前最先进锂电池的300Wh/kg。
这意味着同样重量的电池可以提供更长的续航能力,解决电动汽车的“里程焦虑”问题。国轩高科、长安汽车等多家车企宣布,将在2025年底前推出搭载固态电池的新能源车型,续航里程最高可达1500km。
循环寿命上,固态电池克服了液态锂电池在循环过程中形成的锂枝晶问题,能够承受更多次的充放电循环。根据QuantumScape公司公布的数据显示,其固态电池在800次循环后仍保持80%以上的容量,远超传统电池。
与传统锂电池相比,全固态电池最突出的优点是安全性。固态电池具有抑制锂枝晶、无界面副反应、无电解液泄漏、高温性能好、无气胀的特性。
02
万亿市场启幕:固态电池如何重构多个行业格局?
固态电池技术的成熟将重构新能源汽车、消费电子和能源存储三大行业格局。
在电动汽车领域,固态电池将成为行业发展的关键转折点。根据彭博新能源财经的预测,全球固态电池电动汽车销量将在2030年达到1300万辆,占据整个电动汽车市场的15%。大众集团前CEO赫伯特·迪斯曾表示:“固态电池将是电动汽车的游戏规则改变者。”
消费电子行业同样将迎来变革。智能手机、笔记本电脑和可穿戴设备对电池安全性和续航能力的需求日益增长。外媒透露苹果研发新电池技术已有"数年之久",苹果正在考虑使用替代阳极和阴极材料来提高电池模块的整体性能,目的是延长其未来产品的有效电池寿命,最终将于2025年商用。
可再生能源存储市场是固态电池的另一重要应用场景。随着全球能源转型加速,电网级储能需求快速增长。固态电池的高安全性和长寿命特性使其非常适合家庭和电网储能应用。
固态电池会最先在消费电子领域推广与应用,主要原因在于固态电池的高能量密度优势能带来更长的待机时间,同时,相对于动力电池与储能电池,消费电子更换电池的成本更低,从而对循环寿命的敏感度更低。
预计到2030年,消费电池领域的固态电池渗透率将达到12%。此外,在新能源汽车领域,预计到2030年固态电池渗透率将达到10%。未来储能领域固态电池渗透率也会呈现上升趋势,但是速度会相对较缓慢,到2030年渗透率将达到1.5%。
03
政策驱动:全球政府如何竞逐固态电池主导权?
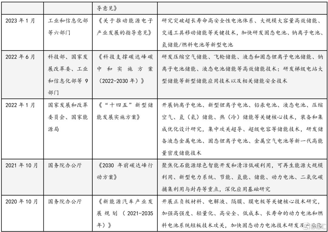
固态电池技术的战略价值已经引起全球主要经济体的高度重视,各国纷纷出台支持政策,争夺技术制高点。
中国通过《新能源汽车产业发展规划(2021-2035年)》明确将固态电池列为重点发展领域,设立专项研究基金,鼓励企业-高校联合攻关。宁德时代、比亚迪等头部企业获得了数十亿元的国家专项资金支持。地方政府如江苏省还推出了固态电池产业园区建设规划,提供土地、税收等多方面优惠政策。
日本经济产业省制定了《蓄电池战略》,投入500亿日元支持固态电池研发,并组建了包括丰田、本田、日产等车企和松下等电池企业的研发联盟。日本政府计划到2030年实现固态电池的大规模商业化应用。
欧盟通过《欧洲电池创新计划》拨款29亿欧元支持固态电池在内的电池技术研究,要求到2030年欧盟企业在全球电池市场占有率要达到25%。德国政府直接投资20亿欧元支持本土固态电池企业发展。
美国通过《两党基础设施法》拨款60亿美元用于电池供应链建设,其中固态电池被列为重点支持领域。QuantumScape、Solid Power等初创企业获得了能源部大量资金支持。
这些政策支持不仅加速了技术进步,还帮助企业降低研发成本,缩短商业化进程,为国家在未来能源格局中占据有利位置奠定基础。
04
投资机遇:如何布局固态电池这一未来赛道?
固态电池领域的投资机会主要集中在材料创新、设备制造和终端应用三个层面。
材料领域是核心突破口。固态电解质材料(氧化物、硫化物、聚合物等)、高容量正负极材料企业具有极高投资价值。
设备制造领域同样存在巨大机会。固态电池生产工艺与传统锂离子电池有显著区别,需要专门的生产设备。日本Canon Tokki公司开发的固态电池蒸镀设备已经获得多家头部企业订单。
终端应用层面,早期布局固态电池的整车厂和储能系统集成商将获得先发优势。宝马集团已经与Solid Power建立合作伙伴关系,计划2025年前推出固态电池原型车。投资者可以关注那些与技术领先的固态电池企业建立深度合作关系的应用端公司。
05
结语:静待花开
固态电池技术正处于产业化前夜,虽然完全商业化可能还需要3-5年时间,但其对多个行业的颠覆性影响已经初步显现。随着材料创新的加速和制造工艺的成熟,固态电池有望在2025-2030年间实现大规模应用。
投资者和企业需要既保持战略耐心,又具备前瞻眼光,提前布局这一注定改变世界的技术革命。正如摩根士丹利研究报告所指出的:“固态电池可能会改变行业游戏规则,为先行者带来巨大回报。”
如果您也想把握万亿级赛道的提前布局机会,扫码关注我们,格隆汇研究院将持续深耕全球前沿科技,以数据为基、逻辑为纲,帮你穿透市场波动,精准把握固态电池的投资先机!
温馨提示:财经最新动态随时看,请关注金投网APP。
相关推荐
- 超2亿套现叫停!同花顺董事长减持急刹车,股价火速“回血”
- 股价狂飙后,A股减持潮屡见不鲜。不过,近期同花顺实控人、董事长易峥的减持计划引爆了市场舆论,其“让渡机会”的理由也让股民们看懵。
- 国内 公司 金融 经济 0
- “七巨头”海外收入对比:苹果、英伟达及特斯拉超五成收入来自海外市场
- 根据最新年度10-K文件,下图对比美股“七巨头”的海外收入及其在总收入中的占比情况。
- 国内 公司 证券 经济 0





