关于“乐视最新消息”的最新消息
-
贾跃亭1.2亿股乐视股票将拍卖 已关联多条被执行人
2021-08-12据阿里拍卖消息,贾跃亭1.2亿股乐视股票将拍卖。......
-
乐视发布会高调宣布回归 贾跃亭要回国了吗?
2021-05-18日前,乐视发布海报宣布于5月18日召开乐视智能生态发布会。大家发现海报上赫然出现了贾跃亭的身影,暗示下周回国。......
-
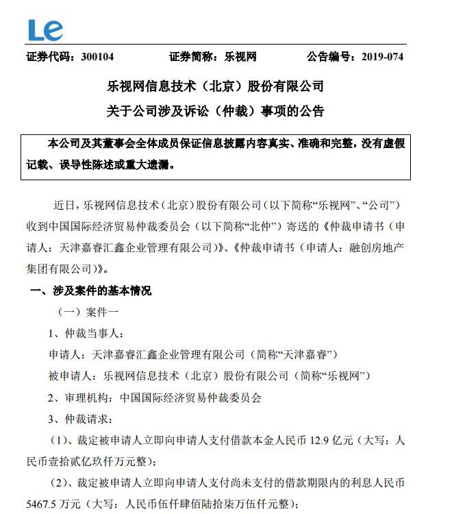
乐视显示欠122亿 官方回应逆境时更要乐观面对
2021-02-072月6日晚,记者在Android手机的应用商店搜索结果显示,乐视视频App写着“欠122亿”。近日,随着春节即将来临,各互联网公司已开始红包大战,并将红包金额显示在了App图标。如:抖音分20亿,快手分21亿,百度分22亿以......
-
贾跃亭发布公开信 乐视盘惊现大量买单
2020-07-02 -
乐视商标1.3亿 融创成功摘得商标
2020-06-30据报道,乐视网旗下1354件商标于6月29日10:00开始拍卖。经过上千次竞价,竞价从13万元涨到1亿多元,最终有一位买家以1.137亿元中标。买方为乐视网第二股东天津佳瑞汇鑫企业管理有限公司。同时,也正是乐视的运营商被......
-
乐视没有增资重组 自生自灭或成最后归宿
2020-06-17乐视网退市进入倒计时,停止上市的决议或在数个买卖日内降临。5月12日上午,乐视网(300104.SZ)举行2019年度业绩网上阐明会。......
-
无暇顾及乐视欠债 与贾跃亭沟通未取进展
2019-12-18
事实上也确实如此,贾跃亭无暇顾及乐视欠债了。之前负责贾跃亭还债的债务小组也发表声明称贾跃亭已经偿还了30多亿美元的债务。针对这些问题,乐视网随后在声明中,称相关还债数据只是单方面声明,要求贾跃亭履行大股......
-
财通基金83个产品抱雷乐视
2019-12-12
由此可见,财通基金83个产品抱雷乐视,几乎是通杀式的打击。而因为专户一对多的结构,类似恒增鑫享6号资管计划投资人这种,因为认购100万元产品而遭受损失的中产投资人,其实是一个极为庞大的群体,仅恒增鑫享6号资管......
-
乐视生态汽车发生变更 吴孟卸任
2019-11-28天眼查数据显示,11月25日,乐视生态汽车(浙江)有限公司发生一系列变更,老将吴孟卸任法定代表人及执行董事,由任勇接任,原乐视超级汽车全球CEO张海亮卸任总经理,同样由任勇接任。原投资人德清启航建设发展有限公......
-
王思聪索赔乐视 后者在乐视体育案件负债82亿
2019-11-22王思聪最近也是麻烦缠身,王思聪旗下公司向乐视网索赔,后者在乐视体育案件负债82亿此前。王思聪被上海市嘉定区人民法院下达限制消费令,后被取消。......
-
举步维艰的乐视 六百万元的诉讼费都支付不起了
2019-11-07乐视网的运营已经举步维艰,这回连612万元的诉讼费都支付不起了。......
-
乐视资不抵债差额逾137亿 28万股民在苦候
2019-10-29乐视网前三季亏102亿何时复牌仍是谜......
-
乐视总部大厦被拍卖 贾跃亭正在申请破产、离婚
2019-10-2221日,有媒体报道称,乐视总部大厦被拍卖,北京市第三中级人民法院公布的信息显示,将于11月18日10时至2019年11月19日10时止(延时的除外)在北京市第三中级人民法院京东网司法拍卖网络平台上,公开拍卖北京乐视大厦......
-
乐视是如何走向衰败的?
2019-08-15资本的世界总是潮起潮落。曾经最为汹涌的互联网“资本浪头”——乐视,如今已一片悲鸣。......
-
估值1.66亿:乐视小贷靠给现金贷导流存活
2019-08-09贾跃亭还在美国,他曾经的金融梦似乎已经支离破碎,消费金融业务搁置发展,乐视网旗下注册资本达3个亿的网络小贷公司正靠着为现金贷导流存活。......
-
公积金缴存比例是怎么定的?
2019-06-13 -
乐视网巨亏近41亿 离退市还有多远?
2019-04-26乐视于2010年8月12日在深圳证券交易所上市,2019年4月26日按下暂停按钮。由于2018年审计后乐视网的净资产为负,于4月26日暂停交易。深交所将在停牌后15个交易日内决定是否停牌。......
-
乐视股票暂停上市:2018年度归属公司所有者权益为负
2019-04-02
4月1日消息,乐视网发布关于乐视股票暂停上市提示性公告称,“根据目前乐融致新等资产的评估工作以及2018年度公司审计工作的进展情况,预计乐融致新评估结果在35亿元以下、上市公司版权等无形资产评估结果在10亿元以......
-
乐视电视沉寂两年回归 割裂的可能不仅是资金链
2019-03-14沉寂近两年,乐视电视又试图回到公众视线。3月13日,在上海举办AWE展会之际,乐融召开了2019合作伙伴大会,宣布与京东达成合作,双方将联合运用大数据,共同推出C2M产品的反向定制。......
-
乐视网:公司存在股票被暂停上市的风险
2019-03-05乐视网发布公告称,如若公司2018年度审计报告被出具无法表示意见,则公司存在股票被暂停上市的风险。......
-
乐视影业入失信名单 众多明星在乐视危机后被套牢
2019-02-18乐视影业入失信名单,乐视风暴进一步蔓延,曾经的乐视系明星公司乐视影业首次被列入失信名单。......
-
电连技术胜诉乐视 获赔743万元
2019-01-15据了解,电连技术15日午间公告称,电连技术胜诉乐视,公司近日收到法院判决书,其与乐视公司的采购货款争议事项或将告一段落。北京市朝阳区人民法院判决,被告乐视公司于判决生效之日起七日内向原告电连技术支付货款......
-
乐视怎么了
2019-01-08上市7年净利21亿,2017年巨亏139亿,乐视怎么了?乐视网披露年报,公司2017年营收为70.25亿元,同比下降68%;净利为亏损138.78亿元,上年同期盈利5.55亿元。......
-
贾跃亭“坑”过的人:孙宏斌损失百亿 许家印被耍
2018-10-08 -
贾跃亭回应还债6亿报道:股票解压配合司法处置
2018-09-27 -
乐视网提示连涨风险:大股东无化解债务危机方案
2018-09-27 -
贾跃亭对乐视网解押 一次性偿债近6亿元
2018-09-26 -
乐视公司最新新闻:乐视多产业股权拍卖 贾跃亭遭“清仓”
2018-09-20 -
北京天津武汉九毛九餐厅停止经营?
2018-09-13
5月13日消息,12日晚间,九毛九发布公告称,为缓解疫情对业务营运的影响,集团已决定实施多项节省成本措施,以降低租金、所用原材料及消耗品的成本以及其他经营开支。作为该等措施的一部分,集团已决定关闭客流较少的......
-
乐视超级电视崩盘!不到一折“贱卖”没人要
2018-09-11 -
乐视网盘中再涨停 股价自8月最低点以来已翻倍
2018-09-05 -
乐视网午后再度涨停 近9个交易日斩获4个涨停
2018-08-31 -
乐视网午后涨停!此前宣布达成偿债方案 贾跃亭兜底
2018-08-21 -
乐视网前CEO赴美再会贾跃亭双双“反思”乐视能否扭转困局?
2018-07-26前乐视网CEO梁军的一条微博,让远在美国的贾跃亭和FF再度引起关注。......
-
净资产不够半年亏损 乐视网退市倒计时或将开启
2018-07-24 -
乐视大厦改名乐融大厦 乐融揭牌仪式泡汤
2018-07-19 -
乐视更名乐融大厦 揭牌仪式因故取消
2018-07-18 -
孙宏斌:不怕做错事 只要按照逻辑做
2018-03-30“我们投资乐视的逻辑是对的,之前叫消费升级,后来改叫美好生活。这是我们的逻辑,不怕做错事,只要按照逻辑做。”孙宏斌说。......
-
乐视发布澄清暨复牌公告 称正竭力解决公司经营困难
2018-03-28停牌核查两天的乐视网今天又要复牌了。昨日晚间,该公司发布澄清暨复牌公告称,公司董事会和管理层正在竭力解决公司目前的经营困难。......
-
孙宏斌承认失败 乐视资金压力仍很大
2018-03-27近日,孙宏斌的一番言论,再次将乐视网推到了风口浪尖。从乐视网管理层撤出后,孙宏斌对外公开承认,自己对乐视的投资失败了,并直言目前摆在乐视网面前有三条路可以走:破产重整、卖资产还债、退市,但条条路都十分......
-
孙宏斌辞去乐视董事长 并不再担任任何职务
2018-03-15 -
12家维修点11家停修 乐视手机怎么了
2017-07-31在乐视资金链危机爆发后,大批供应商守在乐视大厦门口苦苦等待,只为让乐视给他们个说法,而另一批长期为乐视手机提供维修服务的小商户,也成为受害者,被乐视系公司长期欠款......
-
乐视网CEO梁军:贾跃亭将变卖资产还债
2017-07-31乐视网CEO梁军:贾跃亭将变卖资产还债。乐视网CEO梁军在接受网易采访时称,8月底半年报会公布一部分关联交易的处理,到年底基本认为至少能清理七八成的关联交易,剩下的一部分2018年再处理。......
-
网酒网新三板摘牌 或最终被乐视出售
2017-07-31网酒网新三板摘牌或最终被乐视出售。乐视旗下新三板挂牌公司网酒网7月26日宣布公司股票终止挂牌,从2016年8月24日正式挂牌新三板到如今摘牌,不足一年时间网酒网就结束了新三板的宿命。......
-
乐视移动可转债罗生门 多家投资公司牵涉其中
2017-07-28乐视移动可转债罗生门多家投资公司牵涉其中。乐视移动在2015年年中发行的高达28亿元可转债,如今陷入多重纠纷。......
-
乐视金融产品无法按时兑付?投资者:续投还是撤离?
2017-07-21 -
乐视网董事会今开 谁将接替贾跃亭?
2017-07-20乐视网董事会今开谁将接替贾跃亭?在本周一的临时股东大会之后,上市公司乐视网没有按照惯例举办董事会,而是选在三天之后(即今天)举行。根据计划,乐视网将于今天选举新的董事长和确定董事会各下属委员会的委员。......
-
贾跃亭1个月2次质押美国豪宅 他到底有多缺钱
2017-07-20当人们的目光还停留在昨日(19日)万达、融创和富力发布会上的“签字画押”,等待着下一个头条的时候,前几日的新闻主角、如今身在美国的贾跃亭,似乎终于暂时远离风暴中心,获得了片刻宁静。......
-
因重大资产重组 乐视网18日起继续停牌
2017-07-18因重大资产重组乐视网18日起继续停牌。公司股票于2017年7月18日上午开市起继续停牌不超过3个月,停牌时间自停牌首日起累计不超过6个月。......
-
易到四高管离职 加速与乐视切割
2017-07-187月17日消息,易到方面正式对外发布公告,公司CFO任汝娴、CTO袁斌先生,法务VP刘晓庆女士以及HRVP马东先生,已分别向公司提交辞职申请,易到尊重并批准以上辞职申请。......















